中国·yl23411永利(集团)有限公司-官方网站
集团官网
/
公司网站
网站首页
新闻动态
通知公告
学工团队
团学组织
员工管理
评奖评优
资助勤工
创新创业
心理健康
事务指南
升学就业
下载专区
员工工作网
评奖评优
>
资助勤工
>
创新创业
>
心理健康
>
事务指南
>
事务指南
网站首页
>
员工管理
>
事务指南
>
正文
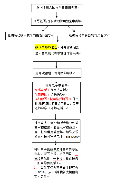
借用教室流程及注意事项
来源 :永利yl23411官网
作者 :
时间 :
2021-07-04
点击数:272
打印
地址:浙江省嘉兴市南湖区广穹路899号 永利yl23411官网 邮编:314001 电话:0573-83647023 Email:ba@mail.zjxu.edu.cn
版权所有 © 中国·yl23411永利(集团)有限公司-官方网站 版权所有员工工作办公室 All Rights Reserved 浙ICP备12033620号-2 浙公网安备 33049802000391号 技术支持:亿校云